近日公司酿酒团队师生在国际知名学术期刊《LWT-Food Science and Technology》(中科院1区TOP期刊,IF:6.056)上发表了题为“Dynamic changes and correlations of microbial communities, physicochemical properties, and volatile metabolites during Daqu fermentation of Taorong-type Baijiu”的研究论文,该期刊是国际食品科学与技术领域的顶级学术刊物之一,主要发表与食品化学、微生物学、生物化学以及分析方法相关的原创性研究进展。刘延波博士和联合培养硕士研究生李海登为共同第一作者,潘春梅教授为通讯作者,公司为第一署名单位和通讯单位。

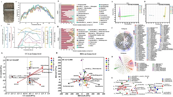
大曲是中国白酒的“芯片”,对白酒的酒体和风味形成起到关键作用,但是大曲发酵过程中微生物群落演替的驱动因素、功能菌群组成和代谢途径尚不清楚。在传统制曲过程中制曲工人会在关键工艺期(如:入房、小并、大并、顶火温度、打拢、开窗和出房)通过嗅闻“曲香”、观察大曲状态及理化指标判断大曲发酵情况,以调控发酵参数。然而这些方法在不明确微生物群落、挥发性代谢物质与大曲理化性质之间的相关性时极易受到主观因素影响,不利于规范化生产质量稳定的大曲。因此,确定大曲发酵过程中微生物群落演替的规律、驱动因素、功能菌群组成和代谢途径对批量生产质量稳定的大曲、实时监测大曲制作过程和稳定白酒质量至关重要。
该文章以河南仰韶酒业有限公司陶融型白酒大曲为发酵模型,对大曲发酵的关键工艺点时期样品采用高通量测序技术分析微生物群落,利用非靶向代谢组学分析挥发性代谢物质、理化分析环境因子和酶活性,通过单因素相关性网络分析微生物与微生物之间相互作用关系,通过CCA或RDA构建大曲发酵过程中核心属与理化性质之间的潜在相关性,通过可视化网络分析大曲核心功能微生物与挥发性代谢物的相关性,通过KEGGPATHWAY富集分析和PICRUSt2功能预测构建大曲发酵的代谢网络。该研究明确了大曲微生物群、理化性质和挥发性代谢物的动态变化规律,明确了大曲发酵微生物群落演替的驱动因素、功能微生物菌群组成和代谢途径。研究结果有利于规范化生产质量稳定的大曲,并为实现酿酒微生态组装与定向可控发酵提供理论基础。

近年来潘春梅教授带领酿酒团队坚持面向世界科技前沿,面向白酒企业重大需求,解决重大科学问题,突破核心关键技术。以酿酒微生物为研究对象,以提高白酒产量和品质为研究目的,聚焦关键科学问题,取得显著成果,今年共发表SCI论文7篇,为开发白酒酿造微生物资源,优化白酒生产工艺和提升白酒品质提供重要理论依据。酿酒团队不断深化与仰韶酒业等重点酒企合作,创新引领,科技赋能,推动豫酒企业高质量发展,助力豫酒振兴。团队科研创新水平及行业影响力显著提高,酿酒工程专业知名度和美誉度进一步提升。